[新しいコレクション] 40 ã ¯^ T[t@[ Jbg Y 212916

A Review Of Fine Blanking Influence Of Die Design And Process Parameters On Edge Quality Springerlink
40 'ã "¯^ T[t@[ Jbg "Y
40 'ã "¯^ T[t@[ Jbg "Y-



Prediction Of Biogas Production From Chemically Treated Co Digested Agricultural Waste Using Artificial Neural Network Sciencedirect



4 Nqo Induces All Six Possible Base Pair Substitutions Distribution Of Download Scientific Diagram



Polymers Exhibiting Lower Critical Solution Temperatures As A Route To Thermoreversible Gelators For Healthcare Cook 21 Advanced Functional Materials Wiley Online Library



Gcp6 Is A Substrate Of Plk4 And Required For Centriole Duplication Journal Of Cell Science



A Review Of Fine Blanking Influence Of Die Design And Process Parameters On Edge Quality Springerlink


Radionuclide Therapy Current Status And Prospects For Internal Dosimetry In Individualized Therapeutic Planning



Fcc Physics Opportunities Springerlink



Pdf Comparison Of Human Mammary Epithelial Cells Immortalized By Simian Virus 40 T Antigen Or By The Telomerase Catalytic Subunit



Vietnamese Alphabet Wikipedia



Python Get The Ascii Value Of A Character W3resource



How Accurately Can The Climate Sensitivity To Hbox Co 2 Co2 Be Estimated From Historical Climate Change Springerlink



Orthogonal Array Sampling For Monte Carlo Rendering Jarosz 19 Computer Graphics Forum Wiley Online Library



Vacuum Ultraviolet Spectroscopy Of The Lowest Lying Electronic State In Subcritical And Supercritical Water Nature Communications



A Comprehensive Review Of Zno Materials And Devices Journal Of Applied Physics Vol 98 No 4



Ecological Effects Of Establishing A 40 Year Oasis Protection System In A Northwestern China Desert Sciencedirect


Phonetics



Fcc Physics Opportunities Springerlink



Nanomaterials Free Full Text From Single Core Nanoparticles In Ferrofluids To Multi Core Magnetic Nanocomposites Assembly Strategies Structure And Magnetic Behavior Html


Problem 2 40 Points Consider One Half Waveleng Chegg Com



Orthogonal Array Sampling For Monte Carlo Rendering Jarosz 19 Computer Graphics Forum Wiley Online Library



1 Designing Safer Roads Practices For Resurfacing Restoration And Rehabilitation Designing Safer Roads Practices For Resurfacing Restoration And Rehabilitation Special Report 214 The National Academies Press



Tt 133 High Resolution Stock Photography And Images Alamy



Tt 133 High Resolution Stock Photography And Images Alamy



Ar A1 High Resolution Stock Photography And Images Alamy



Pdf Signal And Linear System Theory 2 1 Problem Solutions Sung Min Kim Academia Edu



Pdf Micro Strategy And Strategizing Towards An Activity Based View



Pdf Frontiers Of The Marketing Paradigm In The Third Millennium



Investigations Of Ferric Heme Cyanide Photodissociation In Myoglobin And Horseradish Peroxidase Abstract Europe Pmc



Evolutionary Reinforcement Learning Of Dynamical Large Deviations The Journal Of Chemical Physics Vol 153 No 4



Code 128 Wikipedia



Amazon Com Aukey Dash Cam 1080p Fhd Car Camera Supercapacitor 170 A Wide Angle Dash Camera For Cars 3 Inch Lcd Screen G Sensor Loop Recording Motion Detection Support 128gb Max



Exploring New Physics Frontiers Through Numerical Relativity Springerlink



Maximum Likelihood Spectral Fitting The Batchelor Spectrum In Journal Of Atmospheric And Oceanic Technology Volume 17 Issue 11 00



List Of Unicode Characters Wikipedia



Jean Michel Basquiat Commented On Your Status The Brooklyn Rail



Mechanical Properties Of Amorphous And Semi Crystalline Semi Aromatic Polyamides Sciencedirect


An Air Bubble Of Volume 1 0 Cm 3 Rises From The Bottom Of A Lake 40 M Deep At A Temperature Of 12 C To What Volume Does It Grow When It



Pdf Comparison Of Human Mammary Epithelial Cells Immortalized By Simian Virus 40 T Antigen Or By The Telomerase Catalytic Subunit



Code 128 Wikipedia



Y Mx C High Resolution Stock Photography And Images Alamy



Dynamics And Yields For Chbrcl2 Photodissociation From 215 265 Nm Physical Chemistry Chemical Physics Rsc Publishing


Problem 2 40 Points Consider One Half Waveleng Chegg Com


Oxidative Desulfurization Of Gasoline By Ionic Liquids Coupled With Extraction By Organic Solvents



Frontiers Obsessive Compulsive Personality Symptoms Predict Poorer Response To Gamma Ventral Capsulotomy For Intractable Ocd Psychiatry


Problem 2 40 Points Consider One Half Waveleng Chegg Com


Problem 2 40 Points Consider One Half Waveleng Chegg Com


Problem 2 40 Points Consider One Half Waveleng Chegg Com



Prediction Of Biogas Production From Chemically Treated Co Digested Agricultural Waste Using Artificial Neural Network Sciencedirect



Semantic Fisher Scores For Task Transfer Using Objects To Classify Scenes


Osa Plasmonic Circuit For Second Order Spatial Differentiation At The Subwavelength Scale



Molecular Basis For Rna Polymerase Dependent Transcription Complex Recycling By The Helicase Like Motor Protein Held Nature Communications



Nanomaterials Free Full Text From Single Core Nanoparticles In Ferrofluids To Multi Core Magnetic Nanocomposites Assembly Strategies Structure And Magnetic Behavior Html



Nanomaterials Free Full Text From Single Core Nanoparticles In Ferrofluids To Multi Core Magnetic Nanocomposites Assembly Strategies Structure And Magnetic Behavior Html



Dynamics And Grain Orientation Dependence Of The Electric Field Induced Phase Transformation In Sm Modified Bifeo 3 Ceramics Journal Of Materials Chemistry C Rsc Publishing Doi 10 1039 C8tcg



Student Bell Schedule Overview



Cw High Resolution Stock Photography And Images Alamy


Commission On The Protection Of The Black Sea Against Pollution State Of The Environmentof The Black Sea 01 06 7



Mechanical Properties Of Amorphous And Semi Crystalline Semi Aromatic Polyamides Sciencedirect


Alt Codes How To Type Special Characters And Keyboard Symbols On Windows Using The Alt Keys



Characters In Excel Excel



Radiation Dosimetry In 177lu Psma 617 Therapy Using A Single Posttreatment Spect Ct Scan A Novel Methodology To Generate Time And Tissue Specific Dose Factors Journal Of Nuclear Medicine


Osa Plasmonic Circuit For Second Order Spatial Differentiation At The Subwavelength Scale


Problem 2 40 Points Consider One Half Waveleng Chegg Com



Nanomaterials Free Full Text From Single Core Nanoparticles In Ferrofluids To Multi Core Magnetic Nanocomposites Assembly Strategies Structure And Magnetic Behavior Html



Pdf Effects Of Feed Rationing On The Laying Performance Of 40 Weeks In Lay Hens



Remote Sensing Free Full Text Landsat 8 Advanced Spaceborne Thermal Emission And Reflection Radiometer And Worldview 3 Multispectral Satellite Imagery For Prospecting Copper Gold Mineralization In The Northeastern Inglefield Mobile Belt Imb



Student Bell Schedule Overview



Antidepressants In Patients With Advanced Cancer When They Re Warranted And How To Choose Therapy



Expansion Or Elimination Of B Cells In Vivo Dual Roles For Cd40 And Fas Cd95 Ligands Modulated By The B Cell Antigen Receptor Cell



The Role Of Trialeurodes Vaporariorum Infested Tomato Plant Volatiles In The Attraction Of Encarsia Formosa Hymenoptera Aphelinidae Springerlink


Jyryd Papjujqm



17 Toluene Spacecraft Maximum Allowable Concentrations For Selected Airborne Contaminants Volume 5 The National Academies Press



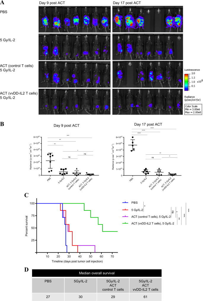
Oncolytic Virus Promotes Tumor Reactive Infiltrating Lymphocytes For Adoptive Cell Therapy Cancer Gene Therapy



The Role Of Sand Lances Ammodytes Sp In The Northwest Atlantic Ecosystem A Synthesis Of Current Knowledge With Implications For Conservation And Management Staudinger Fish And Fisheries Wiley Online Library



Pdf Comparison Of Human Mammary Epithelial Cells Immortalized By Simian Virus 40 T Antigen Or By The Telomerase Catalytic Subunit



Frontiers The Protective Effect Of Didang Tang Against Alcl3 Induced Oxidative Stress And Apoptosis In Pc12 Cells Through The Activation Of Sirt1 Mediated Akt Nrf2 Ho 1 Pathway Pharmacology



Downregulation Of Long Non Coding Rna Uca1 Enhances The Radiosensitivity And Inhibits Migration Via Suppression Of Epithelial Mesenchymal Transition In Colorectal Cancer Cells



Coalescence Of Black Hole Neutron Star Binaries Springerlink
コメント
コメントを投稿